一、现状和形势
(一)发展现状
近年来,涪陵区深入贯彻新发展理念,以高质量发展为主题,以供给侧结构性改革为主线,深入实施以大数据智能化为引领的创新驱动发展战略,深入实施智能制造工程,着力改造提升传统产业,培育智能制造新技术、新产业、新业态、新模式,推动“制造”向“智造”蝶变,全区工业经济步入高质量发展的快车道。
1. 智能制造加快集聚。大力引进华为公司等大数据企业,深华科技等智能硬件企业,蒙塔纳、互爱科技、数字区块链研究院等软件服务企业,万读科技、翼晰科技、涪陵区电子商务产业公司等数字内容企业,华通电脑等集成电路配套企业,智能制造产业逐步集聚。2021年,组织了鑫源动力、智环传动、伟柯斯等数家企业入统规上制造业数字经济类企业,推动万读科技、策娱科技等3家软件信息企业、创芯智联等1家电子信息制造业企业新升规入库,智能制造产业规模实现稳步发展。
2. 智能转型成效显著。坚持大数据智能化引领,推动企业“上云用数赋智”,传统企业数字化转型步伐加快。累计完成智能化改造项目超200个,建成智能工厂14个、数字化车间43个。4户企业跻身全市智能制造标杆企业行列。27家企业通过国家级两化融合贯标认证。2021年,推动8个项目入选全市智能化赋能试点项目,4家企业入选全市工业企业创新示范智能工厂名单。华为涪陵工业互联网平台上线运行,推动200余家企业上云上平台。规模以上工业企业基本实现数字化网络化比例达64%,数字化研发设计工具普及率82%,关键工序数控化率62%,企业经营管理数字化普及率72%。
3. 工业基础支撑有力。工业经济实力稳居全市第一方阵。2021年,全区规模以上工业产值达2255.95亿元,同比增长26.2%,其中新材料产业实现产值947.00亿元,同比增长74.3%,电子信息产业实现产值67.92亿元,同比增长22.0%,装备制造产业实现产值399.77亿元,同比增长7.6%;完成工业增加值619.66亿元,位居全市第2位;规模以上工业企业增至287户,其中产值亿元以上企业达126户,50亿级以上企业8户,百亿级企业达4户;9户企业入选重庆制造业企业100强;培育10户市级链主领军企业,居全市区县第一。涪陵良好的工业基础有力支撑智能制造发展。
4. 科创支撑能力增强。加大创新投入,狠抓创新平台建设,成功创建国家知识产权试点城市,获批国家知识产权信息服务(重庆)中心涪陵分中心和重庆市创新方法推广应用(涪陵)分支基地。2021年全社会研发经费投入强度提升至2.5%,科技进步贡献率达57%。建成国市级重点实验室9个,新型研发机构10个。拥有国家高新技术企业122家、重庆市科技型企业1157家、知识产权优势示范企业21家。涪陵科技创新能力的提升,为智能制造发展提供了良好的创新智力支撑。
涪陵智能制造尽管有一定基础,但也还存在一些不足。一是全区数字化转型仍处于起步阶段,数字化车间、智能工厂层级低,还没有企业入围国家级智能制造示范试点项目,无1家国家级数字化车间和智能工厂;二是智能制造关联产业发展不足、支撑不够,特别是咨询、诊断、信息服务等相关生产性服务业发展滞后,制约了企业数字化转型进程;三是智能制造新模式成熟度和普及度不高,系统整体解决方案供给能力不足,缺乏具有全国影响力的智能制造领军企业;四是智能制造需要的高端专业性人才、融合型人才、高技能人才不足。
(二)面临形势
当前,我国已转向高质量发展阶段,正处于转变发展方式、优化经济结构、转换增长动力的攻关期。站在新一轮科技革命和产业变革与加快高质量发展的历史性交汇点,我国坚定不移地以智能制造为主攻方向,推动产业技术变革和优化升级,推动制造业产业模式和企业形态根本性转变,以“鼎新”带动“革故”,提高质量、效率效益,减少资源能源消耗,畅通产业链供应链,助力碳达峰碳中和,促进我国制造业迈向全球价值链中高端。
重庆大力促进制造业智能化转型发展,深化新一代信息技术植入渗透,深入推进智能制造,发展服务型制造新模式,加快工业互联网创新发展,提升制造业数字化、网络化、智能化水平,促进制造业产业模式和企业形态根本性变革,加快推动“重庆制造”向“重庆创造”“重庆智造”转变,促进产业转型升级,建设现代化经济体系。
涪陵必须紧抓新一轮科技革命和产业变革新机遇,结合全区优势产业、特色产业和新兴产业发展特点,按照“应用引领、平台支撑、创新驱动、完善生态”的思路,坚持深入推进智能制造纵深发展,以数字化、网络化和智能化为引领,进一步夯实智能制造发展基础、突破发展智能装备、推动新兴技术赋能,强化标杆带动能力、完善智能制造生态系统,把智能制造作为推动产业高端化、促进社会经济发展的核心驱动力。
二、总体要求
(一)指导思想
以习近平新时代中国特色社会主义思想为指导,深入贯彻党的二十大和二十届一中全会精神,全面落实习近平总书记对重庆提出的系列重要指示要求,立足新发展阶段,贯彻新发展理念,融入新发展格局,以高质量发展为主题,以新一代信息技术与先进制造技术深度融合为主线,坚持“科创+”“绿色+”发展战略,把工业智能化转型升级作为主攻方向,着力推进智能制造赋能工程,系统推进智能制造技术、智能装备、支撑平台、新模式培育和集成应用,加快构建智能制造发展生态,推动制造业向高端化、智能化、绿色化、服务化、融合化方向发展,提升制造业发展质量效益和竞争力,为建设先进制造业高地提供有力支撑。
(二)基本原则
1. 坚持企业主体、协同创新。充分调动企业开展智能制造的积极性和内生动力,突出企业开展集成创新、工程应用、产业化与试点示范的主体作用,强化产学研用协同创新,有效整合优势创新资源,构建开放、协同、高效的智能制造创新体系。
2. 坚持需求牵引、市场主导。以产业智能化转型升级需求为导向,以企业为主体、政府为引导,发挥市场在智能制造供需对接和资源配置等方面的决定作用,优化政策环境,为培育智能制造新动能注入原动力。
3. 坚持统筹布局、协调推进。立足当前、着眼长远、加强顶层设计,整合各方资源,推动资源配置效益最大化和效率最优化,构建重点行业的智能制造统筹推进机制,因地制宜实施智能制造发展路径,协同有序推进智能制造持续发展。
4. 坚持示范引领、分类施策。聚焦智能制造示范引领作用,大力推广智能制造典型经验,支持细分领域智能制造解决方案迭代优化升级。遵循行业和企业发展基础和水平差异,分行业、分层次和分类型引导,并行推进。
(三)发展目标
到2026年,智能制造核心产值达到100亿元,智能制造发展基础和支撑能力显著增强,智能制造新模式进一步推广应用,规模以上制造业企业基本进入数字化普及阶段,5G、人工智能、互联网、大数据和制造业融合程度进一步深化,努力将涪陵区打造成为全市智能制造应用新高地。
展望到2035年,智能制造核心产值达到500亿元,形成较完整的智能制造装备产业体系,部分关键技术与部件取得创新突破,工业软件支撑能力明显增强,智能制造新模式不断完善,建成具有国内市场竞争力的智能制造产业集聚区。

三、构建智能制造产业体系
把握我国智能制造进入到深入实施、全面推广阶段,聚焦企业不同阶段智能化升级需求,加大智能制造装备和工业软件企业引进培育力度,力争形成以应用带产业、以产业促应用的良性发展局面。
(一)加快发展智能制造装备
1. 优先发展关键功能部件。围绕全市智能制造装备关键零部件本地配套需求,依托涪陵材料、装备制造、电子信息等产业基础,积极发展关键功能部件和基础材料,提升全市智能制造装备配套水平。
——关键功能部件。以智能制造装备需求为牵引,优先发展智能制造装备关键功能零部件﹐构建机器人、高档数控机床以及增材制造等智能制造装备关键部件多元化可供体系,增强全市产业协同配套能力,助力全市智能制造关键功能部件、基础装备和成套装备同步发展。针对机器人领域,积极引育伺服电机、减速器、控制系统和传感器等机器人核心零部件企业;针对数控机床领域,积极引进高速电主轴、多轴联动主轴头、精密光栅、高速高精度主轴轴承、滚珠丝杆导轨、智能型数控系统等机床核心零部件企业。
——基础材料。发挥涪陵在先进金属材料、先进高分子合成材料等领域的优势,大力发展智能制造装备基础材料﹐完善关键原材料多元化、自主化的供应体系建设,形成与全市智能制造装备产业配套协同能力。针对增材制造领域,积极发展超细合金粉末、高性能塑料粉末等增材制造材料;针对智能传感领域,积极发展敏感材料,构建与智能传感器发展相适应的特种材料配套体系。
2. 突破发展智能制造装备。聚焦感知、控制、决策、执行等核心关键环节,依托重点领域智能工厂、数字化车间的建设以及传统制造业智能转型,培育发展机器人、数控机床、增材制造、智能传感与控制装备、智能检测与装配、智能物流与仓储等核心装备。
——机器人。围绕生产制造和生活服务需要,依托人工智能与数字经济产业园,培育发展工业机器人、服务机器人、特种机器人,积极打造国际机器人产业基地。工业机器人围绕全市企业焊接、喷涂等工艺环节需求,积极发展智能焊接机器人、喷涂机器人、高速柔性抛光机器人等。服务机器人围绕老年护理、家庭服务、教育、政务服务、餐饮、建筑等行业需求,布局发展家政、教育、客服机器人等。特种机器人领域围绕建筑、防暴、救援救灾、治安、消防、有毒有害、易燃易爆等相关行业需求,布局发展建筑板材安装、应急救援、危险作业机器人等。
——数控机床。面向全市消费类电子终端、汽车等领域加工需求,重点发展精密级高效磨齿机、滚齿机、数控加工中心和数控锻压机等中高档数控机床,培育发展高速钻攻中心等高端数控机床,以及智能立/卧式五轴加工中心、车铣复合加工中心、高精度数控磨床等工作母机。
——增材制造装备。面向全市电子、汽车、装备制造领域高精度、复杂结构、轻量化零部件加工需求,布局发展激光/电子束高效选区熔化、大型整体构件激光及电子束送粉/送丝熔化沉积等金属增材制造装备,光固化成形、熔融沉积成形、激光选区烧结成形、无模铸型、喷射成形等非金属增材制造装备。探索建设增材制造示范工厂,推动开展对外加工,加速增材制造技术装备在医疗企业、交通设备、文化创意、个性化制造等领域应用。
——智能传感与控制装备。面向全市智能终端、智能汽车、智能制造和智慧城市等领域应用需求,重点发展智能化CMOS(互补金属氧化物半导体)图像传感器、车身传感器/控制器、超声波传感器、流量传感器、惯性传感器、位移传感器、温度传感器、湿度传感器、压力传感器、重力感应传感器、指纹识别传感器、二维/三维视觉传感器、力矩传感器、碰撞传感器等传感器产品,DCS(分布式控制系统)、FCS(现场总线控制系统)、PLC(可编程逻辑控制器)、SCADA(数据采集系统)、高性能高可靠嵌入式控制系统等控制装备。
——智能检测与装配装备。重点发展数字化非接触精密测量装备、在线无损检测装备、可视化柔性装配装备、激光跟踪测量装备、设备全生命周期健康检测诊断装备、柔性可重构工装的对接与装配装备、智能化高效率强度及疲劳寿命测试与分析装备、基于大数据的在线故障诊断与分析装备等。
——智能物流与仓储装备。重点发展智能多层多向穿梭车、智能大型立体仓库、轻型高速堆垛机、超高超重型堆垛机、高速智能分拣机、智能化高密度存储穿梭板、高速托盘输送机、高速大容量输送与分拣成套装备、车间物流智能化成套装备,物流与仓储系统的实时监测、集成管理系统等。


(二)积极培育工业软件产品
依托我市中新国际互联网专用数据通道、国家互联网骨干直连点等网络,发挥我区工业互联网标识解析二级节点、华为涪陵工业互联网平台、人工智能与数字经济产业园等网络和平台优势,面向智能制造关键环节应用需求,积极引育成长型、创新型软件企业,着力发展研发设计类软件、生产控制类软件、行业专用软件等工业软件,加速工业互联网产业化进程,推动工业互联网平台企业延伸发展软件产品,不断丰富软件产品供给,加快形成与全区经济社会发展需求相适应的软件产品供给能力。
1. 研发设计类软件。围绕汽车电子、建筑等领域,重点突破计算机辅助设计(CAD)、计算机辅助工程(CAE)、计算机辅助工艺计划(CAPP)、计算机辅助制造(CAM)、流程工艺仿真、电子设计自动化(EDA)、计算机辅助公差设计(CAT)、建筑信息模型(BIM)、产品数据管理(PDM)等工业软件。
2. 生产控制类软件。围绕支撑服务汽车、电子信息、新能源装备、新材料制造等产业发展,重点突破工业控制系统、制造执行系统(MES)、高级计划排程系统(APS)、制造运营管理(MOM)、调度优化系统(ORION)、工厂物料配送管控系统(TMS)、能源管理系统(EMS)、故障预测与健康管理软件(PHM)、运维综合保障管理(MRO)、先进控制系统(APC)、可编程逻辑控制器(PLC)、安全仪表系统(SIS)等软件研发应用。
3. 经营管理类软件。针对企业经营管理需求,重点开发企业资源计划系统(ERP)、供应链管理系统(SCM)、客户关系管理系统(CRM)、人力资源管理(HRM)、质量管理系统(QMS)、资产绩效管理系统(APM)等软件。
4. 嵌入式系统软件。加强嵌入式操作系统攻关,重点推进汽车电子、通信设备、交通监控设备、电子测量仪器、装备自动控制、电子医疗器械、终端设备等嵌入式系统软件的研究应用,推动嵌入式系统软件向高可信性、自适应性、构件组件化方向发展。
5. 汽车软件。推动华晨鑫源等骨干企业加强汽车软件研发,重点突破汽车操作系统、智能座舱系统、智能驾驶系统、智能车控系统、车联网系统、车机互联系统、导航系统等。

四、优化产业空间布局
按照“科学布局、产业集聚、特色鲜明”的原则,综合考虑资源禀赋、产业基础、区域定位等因素,以涪陵高新区作为智能制造产业发展主战场,推进智能制造产业集群发展,其中:智能制造装备产业布局以涪陵高新区为主、临港经济区为辅,工业软件主要布局在涪陵高新区,形成以涪陵高新区为核心的智能制造产业空间布局。
(一)涪陵高新区。主要布局发展智能制造装备和工业软件,打造成为智能制造产业集聚区。
——智能制造装备产业。主要布局发展机器人、数控机床、增材制造、智能传感与控制装备、智能检测与装配、智能物流与仓储等智能制造装备和关键零部件,引进和培育一批具备市场竞争力的智能制造装备供应商、系统解决方案供应商。
——工业软件。以人工智能与数字经济产业园、高新区科创CBD、慧谷湖科创小镇为主要载体,围绕“云联数算用”全要素群,深化大数据智能化创新运用,布局发展研发设计类软件、生产控制类软件、经营管理类软件、嵌入式系统软件、汽车软件等工业软件。
(二)临港经济区。以石沱片区为主要载体,协同高新区布局发展智能制造装备产业。
——智能制造装备产业。主要布局发展智能传感与控制装备、智能检测与装配、智能物流与仓储等智能制造装备和关键零部件。

五、实施七大产业提升行动
(一)智能制造创新能力提升行动
面向企业智能制造发展需求,推动装备、自动化、软件、信息技术等不同领域企业紧密合作、协同创新,推动产业链各环节企业分工协作、共同发展,逐步形成以智能制造系统集成商为核心、各领域领先企业联合推进、一大批定位于细分领域的“专精特新”企业深度参与的智能制造创新生态体系。加快培育一批企业技术中心、技术创新中心、制造业创新中心、产业创新中心和重点实验室等创新平台,提升研发基础设施水平。加快培育一批有行业、专业特色系统解决方案供应商,打造智能制造产业技术创新战略联盟。

(二)智能制造新模式培育行动
创新应用数字孪生、人工智能、大数据等信息技术,打通企业设备、产线、信息系统等数据链,贯通企业内外部产业链、供应链、价值链,积极探索智能制造新模式。支持龙头企业发展协同设计、众包众创、共享制造、分布式制造等网络化协同新模式。鼓励企业基于用户数据分析挖掘个性需求,打造模块化组合、大规模混线生产等柔性生产体系,促进消费互联网与工业互联网打通,推广需求驱动、供应链协同等个性化定制新模式。支持企业开展基于新一代信息技术的模型构建与数据分析,打造设备预测性维护、装备能效优化、产品衍生服务等制造业远程运维服务新模式。到2026年,培育30个新模式应用项目。

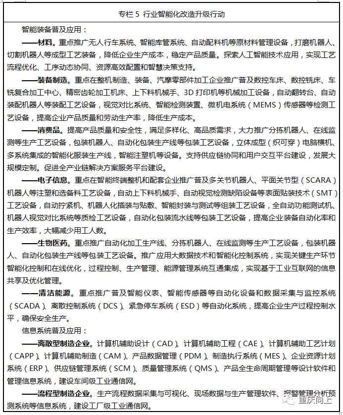
(三)行业智能化改造升级行动
针对涪陵高新区、白涛新材料科技城、临港经济区的材料、装备制造、消费品、电子信息、生物医药、清洁能源等重点行业,深入实施智能制造和数字化装备普及行动,引导企业实现生产管理全流程数字化。支持有条件有基础的企业加大技术改造投入,持续推动工艺革新、装备升级、管理优化和生产过程智能化。加快数据、标准和解决方案深化应用,推广智能制造新技术、新装备和新模式,积极推进工业技术软件化,加大工业软件应用力度,推动涪陵优势产业集群化、新兴产业规模化、特色产业高端化发展。

(四)中小企业数字化转型行动
加快实施中小企业数字化促进工程,支持中小工业企业建立数字化车间、智能工厂,提升智能制造水平。推动企业“上云上平台”,进一步消弥中小企业“数字鸿沟”。支持专精特新“小巨人”企业发挥示范引领作用,开展装备联网、关键工序数控化、业务系统云化等改造,推动中小企业工艺流程优化、技术装备升级。依托数字化服务商,提供数字化咨询诊断、智能化改造、上云用云等服务。加快推动中小工业企业探索5G先导应用,拓展5G+工业互联网场景,打造一批示范项目、智能标杆。

(五)信息基础设施建设行动
完善工业信息基础设施,推动企业内外网改造升级,加快工业互联网、5G、千兆光网等新型网络基础设施规模化部署,提升现场感知和数据传输能力。支持行业龙头企业、园区围绕内部资源整合、产品全生命周期管理、产业链供应链协同等实际需求,建设各具特色的工业互联网平台,实现全要素、全产业链数据的有效集成和管理。聚焦信息基础设施网络安全,打造基于区块链、人工智能等新兴技术的安全可信信息基础设施生态环境。

(六)智能制造服务支撑体系培育行动
优化智能制造发展环境,聚焦工业设计、研发服务、检验检测认证服务、服务型制造等环节,打造完善的智能制造服务支撑体系。设立互联网型工业设计机构,开展工业设计相关基础研究,加快发展工业设计。建立研发服务体系,组建研发服务机构,促进技术成果转化。针对电子信息、装备等产业需求,提升面向制造全过程的精准检验检测服务能力。大力发展与制造业紧密相关的生产性服务业,促进生产型制造业向服务型制造转变。

(七)智能制造人才培养行动
依托“重庆英才计划”、“鸿雁计划”等重大引才工程,加强高端智能制造人才的引进。探索高效灵活的人才引进、培养、使用、评价、激励和保障政策,优化人才引进和培养环境。建立重大智能制造项目与人才引进联动机制,建立重大项目产业人才的绿色通道。培养和造就大量面向高层次需求的实战型工程技术人才,提升在职人员劳动素质。深化产教融合,鼓励骨干企业与有条件的高等院校开展协同育人,培养大批在相关工程技术领域具有扎实素养的应用型人才。依托重点骨干企业、科研机构、高等院校、产业联盟、协会等,推进企业技术中心、行业创新中心、公共实训基地等人才培养平台建设,开展人才定制培训,培训一批能操作、懂调试、会研究改进智能制造的实干型和应用型人才。

六、保障措施
(一)加强组织统筹协调
加强组织领导,进一步发挥涪陵区工业发展领导小组职能作用,统筹协调解决智能制造推进发展中的矛盾和问题,统筹实施智能制造工程,深入开展技术攻关、装备创新、示范应用、人才培养等。充分发挥相关高校、科研机构、专业智库作用,开展智能制造前瞻性、战略性问题研究咨询。鼓励企业结合自身实际加快实施智能制造,持续做好安全生产和环境保护工作。强化考核督查,将智能化赋能工程纳入各单位年度考核督查内容。
(二)加强财税政策扶持
积极争取国家增强制造业核心竞争力、技术改造等专项资金支持。整合现有财政专项资金,支持智能制造关键技术与核心部件突破、智能装备与系统开发、公共平台建设、制造业智能化改造、示范基地建设、重大项目建设、骨干企业培育、人才引进培养等专项工作。全面落实西部大开发企业所得税政策、鼓励类项目进口设备免税政策、重大技术装备进口税收政策、首台(套)设备推广应用政策、研发费用加计扣除等国家和重庆市现行政策。
(三)加强金融政策支持
创新资金支持方式,灵活运用无偿补助、以奖代补、以借转补、加计扣除、担保贴息、贷款贴息、股权投资、债券投资等多种支持方式,大力支持智能制造装备产业技术创新、智能制造产品开发应用等智能制造相关项目。创新信贷支持方式,结合智能制造特点,积极探索企业商业价值信用贷款、知识价值信用贷款等创新模式,建立健全企业评估机制,拓宽企业贷款增信渠道;支持企业通过融资租赁方式加速设备更新换代。创新基金支持方式,推动设立智能制造各类投资基金,撬动区域内外社会资源,引导和支持社会资本进入智能制造领域。
(四)加强招商引资力度
坚持高起点引进、精准招商,突出产业链配套招商,充分利用市、区各种区域合作平台,加强园区与国内外产业发达地区全方位、多层次、宽领域合作,引进产业集群式的投资和转移。创新招商引资模式,积极开展产业招商、以商招商、定点招商,由单纯招商引资向招商引资、招商引智、招商引技并举转变。加大对产业链核心项目的引进力度,积极引进一批龙头性、总成式、整机型高端智能制造项目,带动智能制造产业集群发展。
(五)加强生产要素保障
加快完善涪陵高新区给水、排水、电力、天然气、加油站、环保环卫等基础设施建设,以及5G基站、充电桩、人工智能、工业互联网等新型基础设施建设,综合运用大数据、人工智能、物联网等技术手段深度优化园区建设、运营与服务,推进智慧园区建设,促进涪陵高新区数字化、网络化、智能化转型,赋能入园智能制造企业发展。全力保障智能制造项目用地需求,探索实行长期租赁、先租后让、弹性年期出让等供地方式。加强能源保障,推进能源区域合作,发挥电力、燃气“双网”优势,拓展能源供给渠道,提升页岩气本地利用量。
(六)加强营商环境打造
进一步深化“放管服”改革,深入实施“多证合一”登记审批改革,全面推行“证照分离”改革,完善工商登记全程电子化平台,加快推行电子许可证照。以创新管理方式、规范行政行为、改进工作作风为重点,推动政务公开透明、审批智能高效、办事方便快捷、资源公平分配、效能监察到位,提升发展的政务环境。加大知识产权保护力度,营造有利于智能制造发展的诚信、规范、公平的市场环境。弘扬企业家精神,激发企业家创新活力和潜能,构建“亲”“清”政商关系,依法保护企业合法权益。坚持“企业无小事”理念,深化服务企业“三百”行动,努力做到“企业有呼、我有所应,企业有需、我有所为”,当好企业的贴心人。
