“灯塔工厂”被誉为“世界上最先进的工厂”,代表当今全球制造业领域智能制造和数字化最高水平。

它由世界经济论坛与麦肯锡合作开展,旨在遴选出在第四次工业革命尖端技术应用整合工作方面卓有成效,堪为全球表率的领先企业。

小编提醒,在微信公众号后台回复:20230305,即可下载PDF文档报告!



麦肯锡 | 来源



2018年,世界经济论坛牵头并联合麦肯锡启动了“全球灯塔网络”倡议。五年来,灯塔网络汇聚了一批来自各地各业的领先制造企业,在第四次工业革命技术的赋能下,积极推动工厂、价值链和商业模式的规模化转型。他们力抗不断演变的挑战,部署了139个用例,在财务、运营和可持续性等指标上实现了两位数的提升。


1

全球灯塔网络:影响力与日俱增


第四次工业革命开始后,世界经历了天翻地覆的变化。2018年,随着首批灯塔的甄选,工业4.0转型的成果展拉开序幕。

每年,麦肯锡都会深入分析灯塔企业的成功故事,识别领先企业脱颖而出的秘诀。灯塔企业的转型经验告诉我们,加速规模化转型是不变的制胜关键。当然,面对日新月异的外部挑战,制造企业也需灵活调整方式方法,以保持强劲的增长势头。

众所周知,若想在催生价值的同时坚持可持续发展,制造企业需要着眼本地、放眼全球。全球灯塔网络的成员用亲身经历告诉我们,4IR技术及相关工作模式能助力制造企业制胜内外,以强大的韧性面对生产网络的变化与重构。


2

灯塔新篇章:加速工业4.0规模化转型


自成立以来,灯塔网络不断壮大,其制造业成员如今已遍布世界各地。全球灯塔网络恪守初心,用行动证明,时间的淬砺足以让愿景成为现实。如今,全球灯塔成员总数已升至132家,他们所启用的139项用例覆盖各地各业的工厂和价值链上下游。

毋庸置疑,全球灯塔网络的第一章书写得遒劲有力。在灯塔先例的指引下,成员又将如何续写新篇章?为了进一步探索,我们对全球多家制造企业(包括灯塔及其他企业)展开了调研,深度洞悉其发展要务和经验方法。调研结果及后续数据分析为我们提供了宝贵洞见。


3

规模化的领先灯塔


第四次工业革命的第一章已经画下完美句点。新篇章的基调与挑战十分明确:制造企业若想书写新的转型奇迹,引领下一波变革,在单一工厂或部分生产网络中实现规模化转型已然不足,而是要在全组织上下实现规模化部署。

为了实现这一目标,制造企业需加大投资力度,携责任同行,用魄力、创造力和动力大规模推动第四次工业革命转型。制造企业要对前方的挑战着有清醒客观的认识,在核心动能的助力下,牢记“以人为本”的原则,争取在实现生态效益的同时,大幅提升组织运营效率,并斩获丰厚经济效益。


达能:以人为本



达能拥有数以百计的供应商,要想识别最佳解决方案十分费时。因此,达能需要锁定成功的MVP,在各个工厂之间推广,并选择一套合适的数字化制造解决方案,以实现整个公司层面的部署。此外,达能还需与供应商开展合作,在全公司范围内定制解决方案,并加快解决方案的开发、测试和确认,以便将部署时间从几个月缩短到几周。达能深知,自身需要清晰明确的战略和强有力的治理,这样才能成功实施大规模的数字化转型。


西普拉:七大核心动能



西普拉的成功可归功于其在各大工厂部署的敏捷团队。在组织层面的统一赋能下,他们可快速实现用例的规模化部署。在此基础上,西普拉还打造了物联网学院,通过招募新人才、提升现有人才的技能水平来丰富其数字化能力。


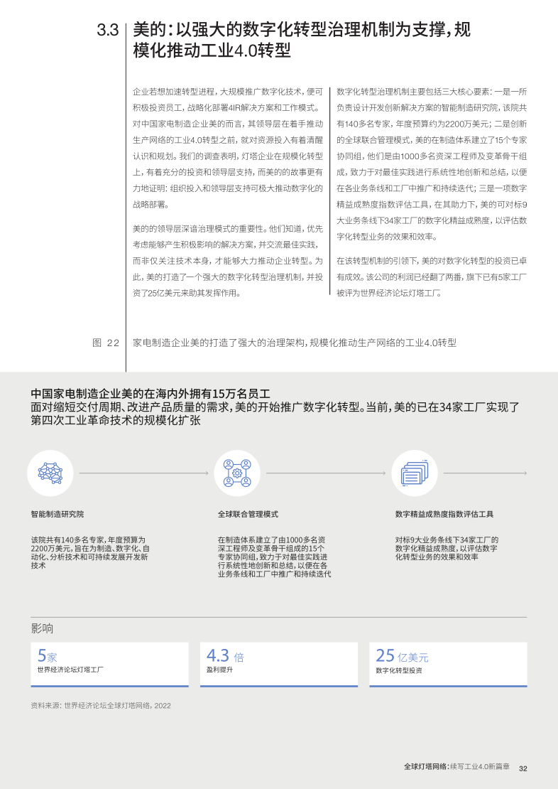
美的:数字化转型治理机制



企业若想加速转型进程,大规模推广数字化技术,便可积极投资员工,战略化部署4IR解决方案和工作模式。对中国家电制造企业美的而言,其领导层在着手推动生产网络的工业4.0转型之前,就对资源投入有着清醒认识和规划。我们的调查表明,灯塔企业在规模化转型上,有着充分的投资和领导层支持,而美的的故事更有力地证明:组织投入和领导层支持可极大推动数字化的战略部署。








工业4.0俱乐部微信公众号版面已经免费对外开放,商务合作请联系俱乐部编辑胡先生:13923712961(微信同号)




推荐阅读


以色列招商游学,即将启程!


工业互联网,狂飙向何方?

ChatGPT算力消耗惊人,能烧得起的中国公司寥寥无几

帆软:数据智造未来:制造业数据建设白皮书(附下载)

数控系统行业深度:国之大任,披荆斩棘(附下载)

科技部部长:要从重大难题、短板、困难中去凝练科学问题,要坐住坐稳冷板凳

波士顿咨询:半导体设计领导力面临的挑战(附中文版下载)

中科院半导体所:美国已拧熄“灯塔”,我们进入“黑暗森林”

中共中央 国务院印发《数字中国建设整体布局规划》

工信部等七部门联合印发《智能检测装备产业发展行动计划(2023—2025年)》

2023机器人十大发展趋势和创新

麦肯锡给全球CEO们的元宇宙指南

黄奇帆:这些用AI技术喂养大的产品,一旦成熟,市场规模往往超过万亿美元级

工业和信息化部党组书记、部长金壮龙《求是》杂志撰文:加快推进新型工业化

李伯虎院士谈物联网2.0:迈向智慧物联新阶段

ChatGPT 研究框架(2023)(附下载)

安筱鹏 | 凝聚数字化共识的四个"路标": 真问题、元认知、秒懂力、知行合一

灯塔工厂专题报告 | 新经济下中国企业数字化转型之路(附下载)

问计中国机床之路,关于中国机床发展十条建议

李培根、倪光南等6院士:让工业软件“硬碰硬”,解决制造业痛点

ChatGPT发展历程、原理、技术架构详解和产业未来

ChatGPT:开启AI新纪元(附下载)

完整版 | 中国太阳能热发电行业蓝皮书(附下载)

“工”能说 专家谈大赛|宁振波:赋能工业和制造业,加快工业互联网落地深耕

【趋势】2022全球前沿科技热点研究(附下载)

工信部等十七部门联合印发《“机器人+”应用行动实施方案》

梅宏院士等:大数据技术的四大挑战与十大趋势

2022年造车新势力年报(附下载)

红杉中国 | 2022企业数字化年度指南(附下载)

新华社 | 2022中国云计算创新活力报告(附下载)

2022年国有资本创新发展研究报告(附下载)

邬贺铨谈2023年ICT行业发展的十大期待:AIGC将迎来爆发式增长

从“十四五”规划看工业软件发展蓝图

【深度】美国机床衰落了?某非标机床公司生产车间图片流出,里面的门道可不少

工业4.0浪潮下的“两业融合”发展

【科学盛宴】中科院 | 复兴路上的科学力量(附205页PPT下载)

《重点工业行业碳达峰碳中和需求洞察报告(2022年)》(附下载)

2022年中国元宇宙大事件100

2022年度全国智能制造示范工厂分布版图

工业5.0为何是下一个10年的制造业关键性变革方向?

朱森第:苏州制造如何实现跃升

阿里达摩院发布2023十大科技趋势(附下载)

全国工业和信息化工作会议在京召开

华为发布2023智能光伏十大趋势(附下载)

《麻省理工科技评论》:2023年全球十大突破性技术

中上协 | 《中国高端制造业上市公司白皮书2022》(附下载)

IBM-2023年五大趋势:直面混乱,掌控变局(附下载)

清华大学报告 | 《重振增长:2023-2027年中国经济发展展望》,宏观调整、微观搞活、国际稳住(附下载)

清华大学126页PPT:2021元宇宙发展研究报告(附下载)

清华大学 | 元宇宙发展研究报告3.0(附256页下载)

2022年广东省制造业企业500强榜单发布

2022年全球暨中国机械500强榜单发布

专家委委员、浙江省智能制造专家委员会主任毛光烈:关于2023年工业数字化转型工作的建议

2022中国联通元宇宙科技创新及产业应用白皮书(附下载)

北邮&中国移动 | 6G全息通信5大应用场景白皮书(附下载)

黄奇帆最新演讲:中国制造,万亿美元级别的五大件,要前瞻性布局和主动出击

【225页】华兴资本:2022中国创新经济报告(附下载)

荷兰为什么能生产光刻机?

清华 |《国际科技创新中心指数2022》(附下载)

《2022中国“5G+工业互联网”发展成效评估报告》发布

中科院原院长白春礼院士最新演讲:碳中和背景下的能源科技发展态势

周其仁:他发现了“资本的秘密”

《深圳市关于推动智能传感器产业加快发展的若干措施》印发

中国工业元宇宙发展洞见(2022)

甲子光年 | 2022中国式数字经济30条判断

CPCIC 2022全体大会 | 褚健:建设流程工业未来工厂的思考

《全球工业互联网创新发展报告 2022》正式发布(附下载)

台积电赴美设厂,动了谁的奶酪

潍柴动力:发动机全业务域智能制造实践

工业互联网产业联盟 | 《绿色低碳标识白皮书》正式发布(附下载)

Gartner | 2023年顶级战略技术趋势(附下载)




10000+家企业会员

100000+个人会员

完整的工业4.0生态体系


提供从行业、企业评估到规划、设计、集成、建设及运营的全生命周期的技术、人才、投资、产业等服务。