
2022年11月23日,第二届智能制造创新大赛颁奖仪式在2022世界智能制造大会开幕式上隆重举行。本届大会以“数智赋能,链通未来”为主题,由江苏省人民政府、工业和信息化部、中国工程院、中国科学技术协会共同主办,来自国内外知名学者、业界专家、政府代表等各界嘉宾,聚焦行业热点、深化产业交流,共寻转型创新发展之路。工业和信息化部副部长辛国斌,中国科协党组成员、书记处书记张桂华,江苏省人民政府省长许昆林,江苏省委常委、南京市委书记韩立明,国际电工委员会主席舒印彪出席大会并致辞,中国工程院副院长钟志华视频致辞。

开幕式上,工业和信息化部副部长辛国斌,江苏省副省长胡广杰共同为第二届智能制造创新大赛获奖团队代表颁奖。

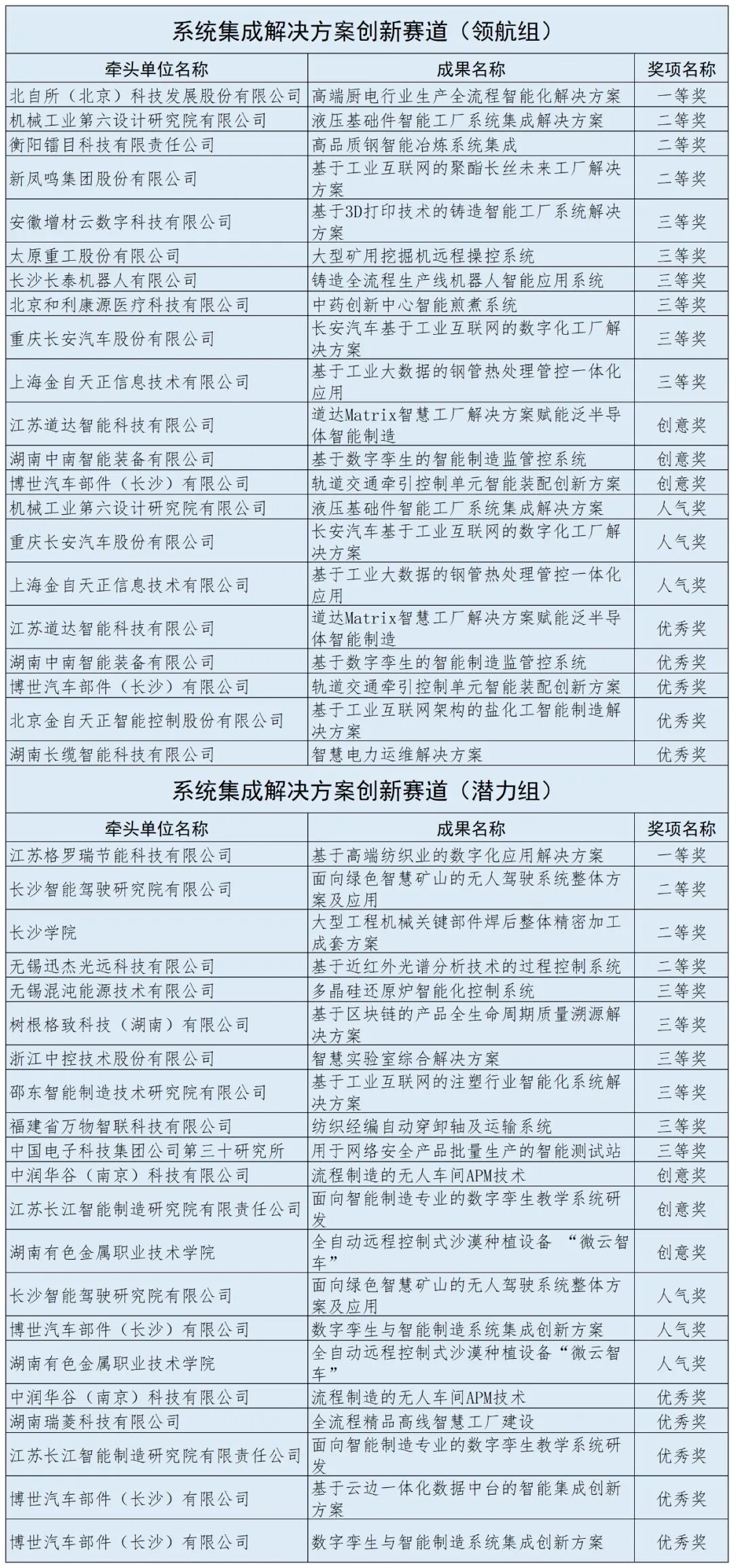
第二届智能制造创新大赛在工业和信息化部装备工业一司、世界智能制造大会组委会、国家智能制造专家委指导支持下,由智能制造系统解决方案供应商联盟、中国电子技术标准化研究院、中国工信出版传媒集团、南京市工业和信息化局、南京江宁经济技术开发区管理委员会等单位共同发起,共吸引来自全国29个省、自治区、直辖市,800余支团队,3000余名选手报名参赛,百余家媒体机构对赛事进行了全方位报道。经过80余名业界权威专家专业细致的评审,进一步挖掘出一批具有原创性、先进性的技术成果和系统集成解决方案,有效增加了智能制造创新和供给能力。大赛历时三个月,经过报名、文审、复审、半决赛、网络投票、总决赛等环节,最终评选出各赛道各小组一等奖1名、二等奖3名、三等奖6名、创意奖3名、人气奖3名和优秀奖5名(名单附后)。
后续,联盟将继续按照工业和信息化部装备工业一司工作要求,做好大赛成果总结和宣传推广,持续开展行业交流、供需对接等活动,推动相关解决方案的落地应用和迭代创新。同时,策划举办第三届大赛,欢迎广大系统解决方案供应商、高等院校、科研机构、制造业企业积极关注大赛、参与大赛。
大赛发布视频如下:





电子标准院华东分院积极支撑“第二届智能制造创新大赛”(软件系统与平台创新赛道)半决赛,共遴选出30个作品进入全国总决赛,发挥了在挖掘与培育先进性技术成果和系统集成解决方案方面的积极作用。

