


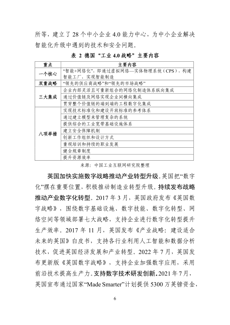
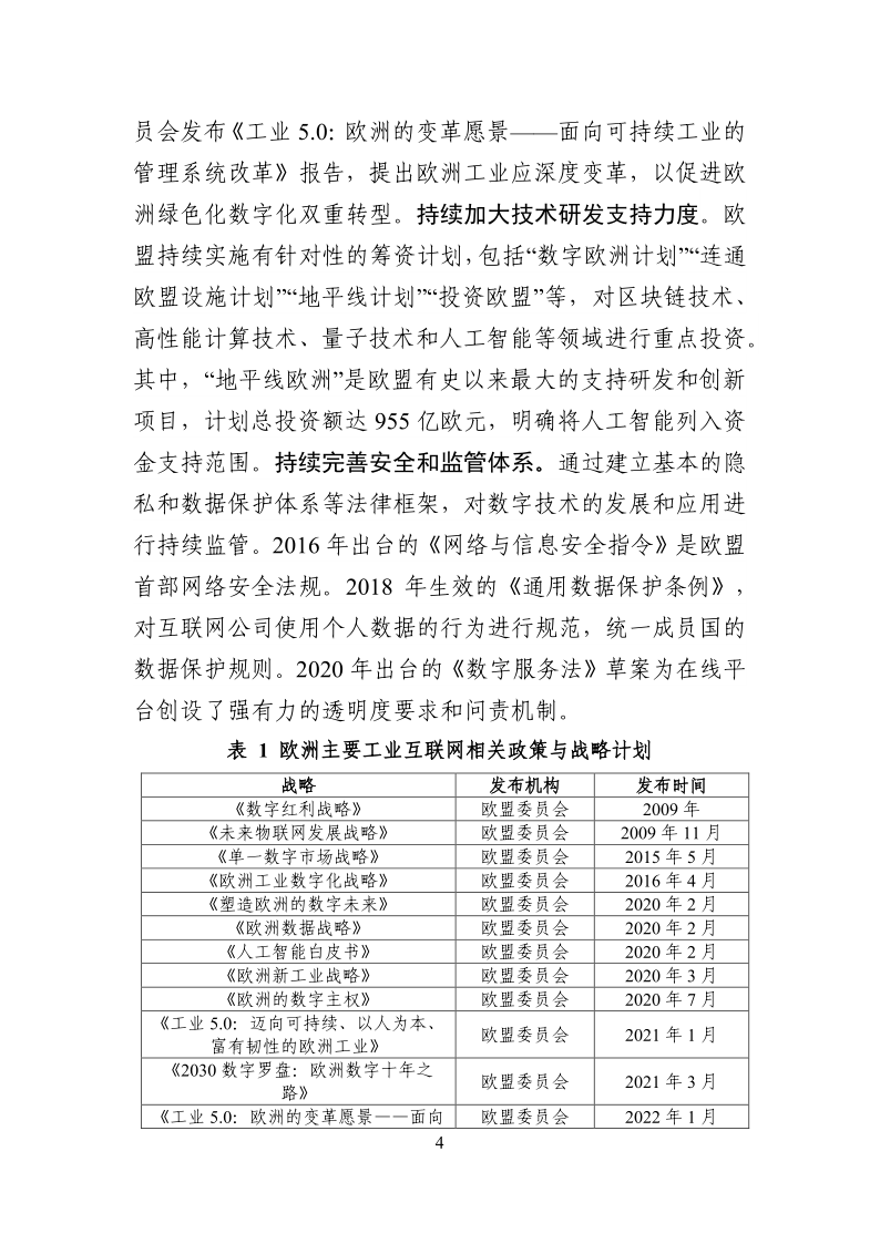
一是主要国家数字化政策密集发布。近年来,深化数字技术应用、推动数字化转型已成为各国发展实体经济、培育竞争优势的普遍选择。美国连续十年推进先进制造业战略,加速制造业数字化的技术创新和应用。欧盟实施“工业5.0”战略,推动数字化绿色化双转型,构建以人为本、弹性、可持续的产业链供应链。特别是疫情发生以来,产业链供应链已成为数字化发展的关键基础和重要保障。德国发力“工业4.0”,以智能工厂、智能产线为基础,着力巩固制造业竞争优势。英法日等传统工业强国和新兴经济体都在强化数字技术优势,提高制造业竞争力。可以说,工业互联网“不是工具的革命,而是革命的工具”,正在全球形成共识。我国体系化推进工业互联网发展,各领域支持政策不断完善,地方支持力度不断加大,政策环境不断优化,为推动数字化转型注入强劲动力。
二是工业互联网网络技术创新活跃。技术边界不断融合。工业现场复杂环境推动组网技术融合贯通,工业无线网络成为传统工业现场总线的重要补充,5G+TSN等融合技术加快发展。工业设备的海量连接和频繁交互,对工业数据实时分析提出更高要求,推动形成云网边端融合的网络技术架构,带动云化PLC、边缘智能终端等新型OT技术加速创新。技术专利快速增长。从总体看,工业互联网网络技术的全球专利申请量近10年年均增速超20%。从新兴领域看,5G、TSN、工业以太网等新型网络技术全球专利申请多年来均保持两位数增速。分级分业应用加速推进。新型网络技术快速演进迭代,已初步满足工业现场对大带宽、低时延、广连接、高可靠的通信要求,正在逐步融入生产制造全环节、全过程,创新应用持续深化。特别是我国在保持5G领先基础上,5G和工业融合进程不断加快,已在制造业、采矿、能源等重点行业形成了20多个较为普遍的应用场景。
三是工业互联网平台生态不断壮大。全球平台发展迅猛。新主体不断涌入,微软、霍尼韦尔等龙头企业加快工业互联网平台建设,加速工业大数据、人工智能、区块链、边缘计算、工业元宇宙等新一代信息通信技术应用,推动工业互联网平台服务能力创新。新生态加速构建,西门子、SAP等工业基础软硬件企业不断深化数字业务集成,打造强强联合的生态化服务体系。特别是近年来,企业巨头并购工业软件公司数量显著增加,进一步推动平台生态重构。我国工业互联网平台建设快速推进。“综合型+特色型+专业型”平台体系初步构建。28个跨行业跨领域平台纵向整合行业资源、横向跨界赋能,加速构建产业生态。特色型平台融合应用持续深化,面向重点行业加速沉淀知识经验。专业型平台在数字孪生、工业智能、工业大数据分析等特定领域不断深入,服务能力加快提升。“六大模式”应用持续深化,“平台+园区”“平台+基地”等模式加速推广,行业数字化转型解决方案供给能力持续增强。
四是工业互联网安全防护日益深化。安全技术加速演进。监测感知、威胁防护、处置恢复等通用安全技术的工业应用持续深入,在应对网络安全、设备安全、控制安全、数据安全等方面发挥了积极作用,不断提升工业企业网络安全防护能力。零信任、人工智能、区块链、边缘计算安全等新兴技术逐步拓展工业互联网安全技术架构,为增强工控系统内生安全防护能力、应对新型攻击威胁等提供了新选择、新路径。重点企业积极布局。国内外网络解决方案供应商和网络安全企业积极拓展工业互联网安全业务,聚焦关键基础设施网络安全防护、工控安全等重点领域,加大研发投入与产品服务创新,工业互联网安全技术支撑能力加快提升。
五是工业互联网人才体系加速构建。全球数字人才普遍缺失,欧盟数字技能人才储备不足、我国工业互联网人才缺口较大,人才问题已成为制约工业互联网创新发展和制造业数字化转型的关键因素。全球数字人才逐步集聚,从区域看,进一步向北美、欧洲、亚太经济发达地区主要城市群集中。从行业看,以制造业为代表的实体经济成为数字人才的重要就业选择。各国加速人才体系建设,积极培养具备数字素养与技能的复合型人才。我国从标准体系、评价机制、学科设置、产教融合等方面加快工业互联网人才培养,取得积极进展。
六是工业互联网产业经济蓬勃发展。全球工业互联网产业发展势头总体向好。2021年,全球工业互联网产业增加值规模达到3.73万亿美元,年均增速近6%。工业大国领跑全球产业发展,在59个主要工业国家中,美中日德四国工业互联网产业增加值规模占比超过50%。美国工业互(物)联网联盟(IIC)、德国工业4.0平台等组织聚焦差异化方向持续推动产业生态建设。我国工业互联网经济增长强劲。2021年,我国工业互联网产业增加值超4万亿元,其中核心产业增加值达到1.17万亿元,名义增速超16%。工业互联网平台创新合作中心、工业互联网产业联盟等合作载体快速壮大,推动产学研用深度协同创新。
值得关注的是,当前全球工业互联网正处于格局创立的关键期和规模化扩张的窗口期,发展工业互联网,已成为世界主要经济体抢占全球产业竞争新的制高点、重塑工业体系的共同选择。北美、欧洲、东亚、中亚及太平洋地区是工业互联网发展的重点区域。其中,美国、中国、日本、德国等制造业大国正领跑工业互联网发展的主要赛道。
《报告》显示,2021年,受全球经济发展低迷影响,全球59个工业国家工业互联网经济规模增速总体放缓,与2020年水平基本保持一致,产业增加值规模达到3.73万亿美元。2021年,美国工业互联网产业增加值规模位于全球首位,高达8,855.01亿美元,中国工业互联网产业增加值规模全球第二,达到6,485.92亿美元,日本、德国位列第三和第四位,产业增加值规模分别为2,853.17亿美元、2,227.77亿美元,中国成为少数正增长的国家之一。
附:《全球工业互联网创新发展报告(2022年)》全文



























































