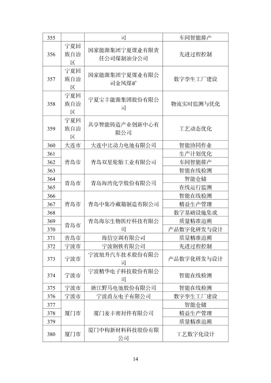
12月2日消息,
工信部官网发布
2022年度智能制造示范工厂揭榜单位和
优秀场景名单的公示。

其中,
我市山东玲珑轮胎股份有限公司上榜
2022年度智能制造示范工厂揭榜单位名单




































严正声明:尊重知识与劳动,转载请注明信息来源。
来源:中华人民共和国工业和信息化部
责任编辑:金霞 




金都招远 2022-12-02

其中,
我市山东玲珑轮胎股份有限公司上榜
2022年度智能制造示范工厂揭榜单位名单




































严正声明:尊重知识与劳动,转载请注明信息来源。
来源:中华人民共和国工业和信息化部
责任编辑:金霞 



