▲点击图片查看元宇宙报告
公众号后台回复:“宇宙”,获取元宇宙报告
公众号后台回复:“社群”,进入知识分享社群
热文推荐:


报告获取方式
长按下方二维码
回复: 报告

报告地址:
https://pan.quark.cn/s/7f8d7dd502f8
目录
第一部分:前沿科技热点研究综述
研究的框架、方法与数据
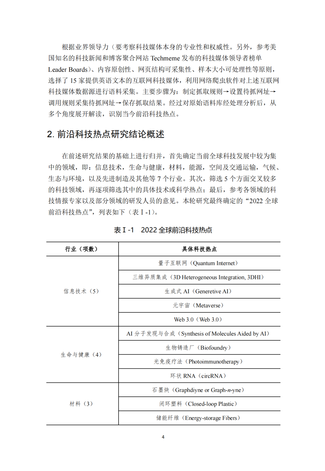
前沿科技热点研究结论概述
第二部分:
>信息技术领域
1. 量子互联网(Quantum Internet)
2. 三维异质集成(3D Heterogeneous Integration,3DHI)
3. 生成式 AI(Generetive AI)
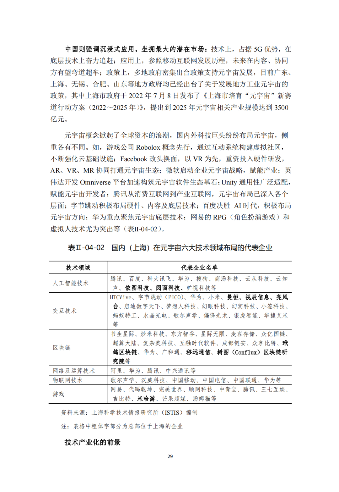
4. 元宇宙(Metaverse)
5. Web3.0(Web3.0)
>生命与健康领域
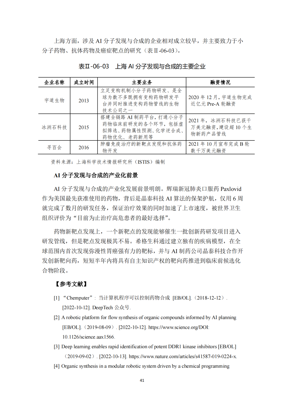
6. AI分子发现与合成(Synthesis of Molecules Aided by AI)
7. 生物铸造厂(Biofoundry)
8. 光免疫疗法(Photoimmunotherapy)
9. 环状RNA(circRNA)
>材料领域
10.石墨炔(Graphdiyne or Graph-n-yne)
11.闭环塑料(Closed-loop Plastic)
12.储能纤维(Energy-storage Fibers)
>能源领域
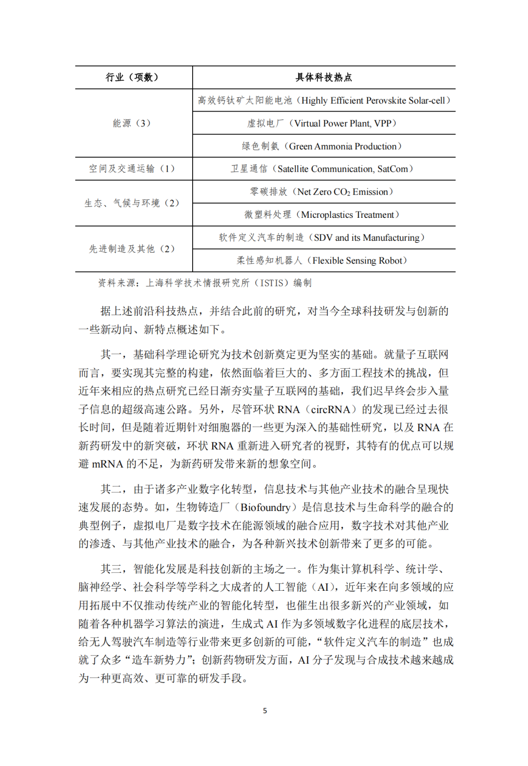
13.高效钙钛矿太阳能电池(Highly Efficient Perovskite Solar-cell)
14.虚拟电厂(Virtual Power Plant,VPP)
15.绿色制氨(Green Ammonia Production)
>空间及交通运输领域
16. 卫星通信(Satellite Communication, SatCom)
>气候、生态与环境领域
17.零碳排放(Net Zero CO2 Emission)
18.微塑料处理(Microplastics Treatment)
>先进制造及其他领域
19.软件定义汽车的制造(SDV and its Manufacturing)
20.柔性感知机器人(Flexible Sensing Robot)

















































工业4.0俱乐部微信公众号版面已经免费对外开放,商务合作请联系俱乐部编辑胡先生:13923712961(微信同号)
推荐阅读
邬贺铨谈2023年ICT行业发展的十大期待:AIGC将迎来爆发式增长
【深度】美国机床衰落了?某非标机床公司生产车间图片流出,里面的门道可不少
【科学盛宴】中科院 | 复兴路上的科学力量(附205页PPT下载)
《重点工业行业碳达峰碳中和需求洞察报告(2022年)》(附下载)
中上协 | 《中国高端制造业上市公司白皮书2022》(附下载)
清华大学报告 | 《重振增长:2023-2027年中国经济发展展望》,宏观调整、微观搞活、国际稳住(附下载)
清华大学126页PPT:2021元宇宙发展研究报告(附下载)
专家委委员、浙江省智能制造专家委员会主任毛光烈:关于2023年工业数字化转型工作的建议
北邮&中国移动 | 6G全息通信5大应用场景白皮书(附下载)
黄奇帆最新演讲:中国制造,万亿美元级别的五大件,要前瞻性布局和主动出击
中科院原院长白春礼院士最新演讲:碳中和背景下的能源科技发展态势
CPCIC 2022全体大会 | 褚健:建设流程工业未来工厂的思考
工业互联网产业联盟 | 《绿色低碳标识白皮书》正式发布(附下载)
江苏省工业互联网标识创新应用案例集发布(2022)(附下载)
前瞻 | 城市产业画像系列:2022年北上广深武南杭等产业全景分析报告(附11个省市文件下载)
488个!工信部公示2022年度智能制造示范工厂揭榜单位和优秀场景名单
36氪 | 2022年中国新经济企业500强发展研究报告(附下载)
重磅发布 | 2022数据要素流通标准化白皮书(附6份报告下载)
中国电子技术标准化研究院 | 中国智能制造发展研究报告:能力成熟度(附下载)
《2022年中国动力电池关键材料发展趋势报告》(附175页下载)
中国工程院院士周济:以智能制造为主攻方向 加快“5G+工业互联网”创新发展
中国工程院院士谭建荣:工业互联与数字孪生的关键技术与发展趋势
150页 |《5G应用创新发展白皮书》发布:含工业互联网、智慧港口、智能采矿等(附解读和文件下载)

10000+家企业会员
100000+个人会员
完整的工业4.0生态体系
提供从行业、企业评估到规划、设计、集成、建设及运营的全生命周期的技术、人才、投资、产业等服务。
