点击蓝字 关注我们

五金制品交易平台


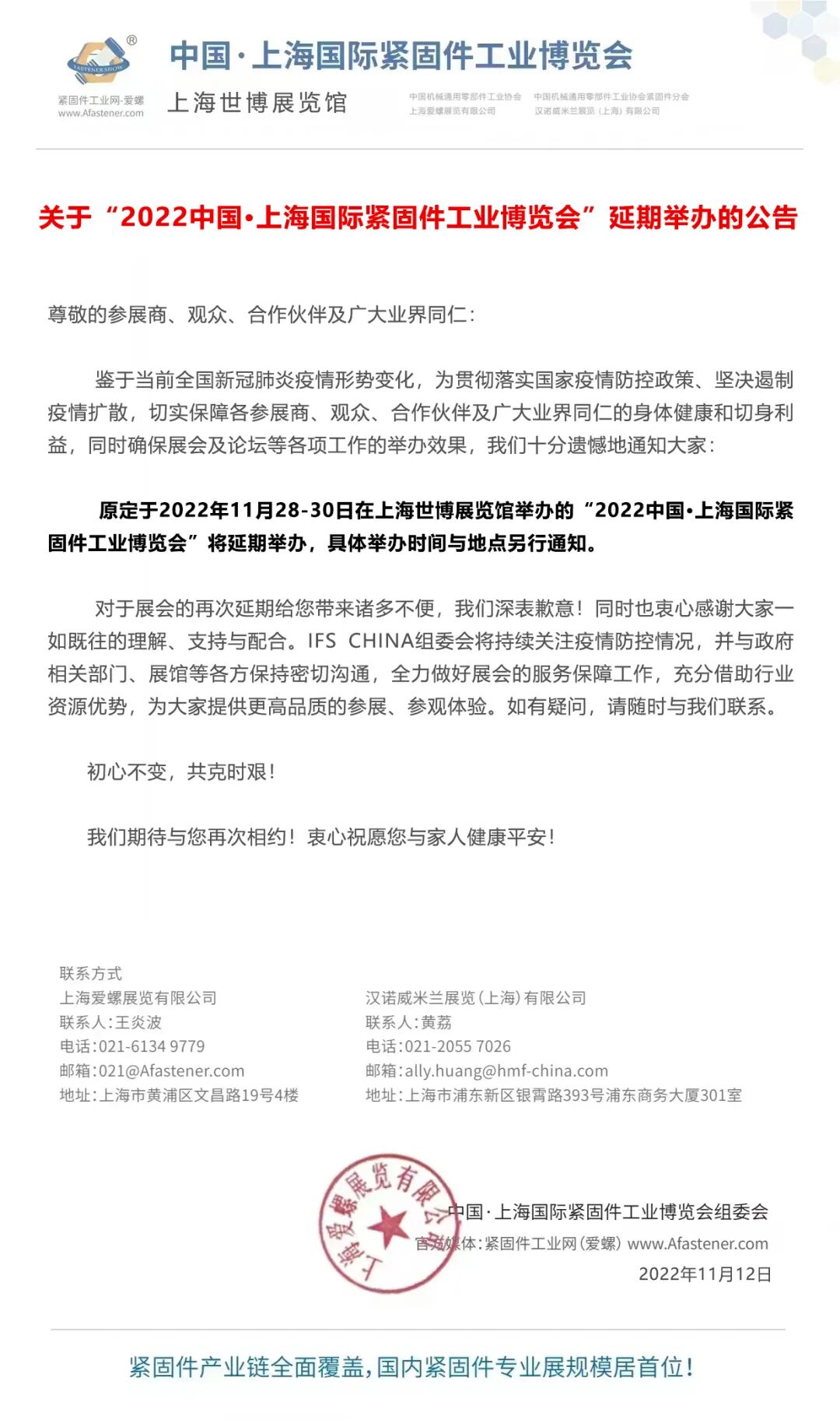
2022中国·上海国际紧固件工业博览会

延期举办的公告

尊敬的参展商、观众、合作伙伴及广大业界同仁:


鉴于当前全国新冠肺炎疫情形势变化,为贯彻落实国家疫情防控政策、坚决遏制疫情扩散,切实保障各参展商、观众、合作伙伴及广大业界同仁的身体健康和切身利益,同时确保展会及论坛等各项工作的举办效果,我们十分遗憾地通知大家:


原定于2022年11月28-30日在上海世博展览馆举办的“2022中国·上海国际紧固件工业博览会”将延期举办,具体举办时间与地点另行通知。


对于展会的再次延期给您带来诸多不便,我们深表歉意,同时也衷心感谢大家一如既往的理解、支持与配合。IFS CHINA组委会将持续关注疫情防控情况,并与政府相关部门、展馆等各方保持密切沟通,全力做好展会的服务保障工作,充分借助行业资源优势,为大家提供更高品质的参展、参观体验。如有疑问,请随时与我们联系。


初心不变,共克时艰!


我们期待与您再次相约!衷心祝愿您与家人健康平安!


中国·上海国际紧固件工业博览会组委会

2022年11月12日


-END-

分享

收藏

点赞

在看