

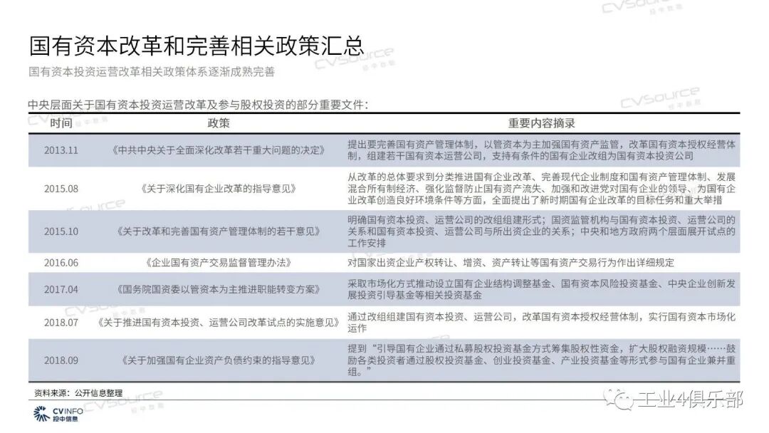
本报告拟通过投中研究院过往数据积累以及访谈调研情况,发现国有资本参与一级市场股权投资的特点和变化趋势。在践行“管资本”理念,明确国有资本功能定位的大背景下,国有资本投资平台如何通过股权投资方式进行产业重组和优化产业链布局,了解国有资本在投资过程中遇到的问题以及解决方式,梳理未来变革趋势为国有资本参与股权投资提供帮助。
小编提醒,在微信公众号后台回复:20230201,即可下载PDF文档报告!
《投中研究院》 | 来源






































工业4.0俱乐部微信公众号版面已经免费对外开放,商务合作请联系俱乐部编辑胡先生:13923712961(微信同号)
推荐阅读
邬贺铨谈2023年ICT行业发展的十大期待:AIGC将迎来爆发式增长
【深度】美国机床衰落了?某非标机床公司生产车间图片流出,里面的门道可不少
【科学盛宴】中科院 | 复兴路上的科学力量(附205页PPT下载)
《重点工业行业碳达峰碳中和需求洞察报告(2022年)》(附下载)
中上协 | 《中国高端制造业上市公司白皮书2022》(附下载)
清华大学报告 | 《重振增长:2023-2027年中国经济发展展望》,宏观调整、微观搞活、国际稳住(附下载)
清华大学126页PPT:2021元宇宙发展研究报告(附下载)
专家委委员、浙江省智能制造专家委员会主任毛光烈:关于2023年工业数字化转型工作的建议
北邮&中国移动 | 6G全息通信5大应用场景白皮书(附下载)
黄奇帆最新演讲:中国制造,万亿美元级别的五大件,要前瞻性布局和主动出击
中科院原院长白春礼院士最新演讲:碳中和背景下的能源科技发展态势
CPCIC 2022全体大会 | 褚健:建设流程工业未来工厂的思考
工业互联网产业联盟 | 《绿色低碳标识白皮书》正式发布(附下载)
江苏省工业互联网标识创新应用案例集发布(2022)(附下载)
前瞻 | 城市产业画像系列:2022年北上广深武南杭等产业全景分析报告(附11个省市文件下载)
488个!工信部公示2022年度智能制造示范工厂揭榜单位和优秀场景名单
36氪 | 2022年中国新经济企业500强发展研究报告(附下载)
重磅发布 | 2022数据要素流通标准化白皮书(附6份报告下载)
中国电子技术标准化研究院 | 中国智能制造发展研究报告:能力成熟度(附下载)
《2022年中国动力电池关键材料发展趋势报告》(附175页下载)
中国工程院院士周济:以智能制造为主攻方向 加快“5G+工业互联网”创新发展
中国工程院院士谭建荣:工业互联与数字孪生的关键技术与发展趋势
150页 |《5G应用创新发展白皮书》发布:含工业互联网、智慧港口、智能采矿等(附解读和文件下载)

10000+家企业会员
100000+个人会员
完整的工业4.0生态体系
提供从行业、企业评估到规划、设计、集成、建设及运营的全生命周期的技术、人才、投资、产业等服务。
