前言

当前,我国生产性服务业迎来广阔的发展空间,据预测2025年行业市场规模将达到28.50万亿元。世界范围内以智能化、数字化为特征的工业4.0正在进行中,先进制造业和现代服务业深度融合的相关工作也在持续推进中。由国家发改委和工信部等部委分别牵头推出了“国家级、省市级两业融合试点项目”“服务型制造示范遴选”等一系列的“两业融合”资质和资金类项目的专项支持。
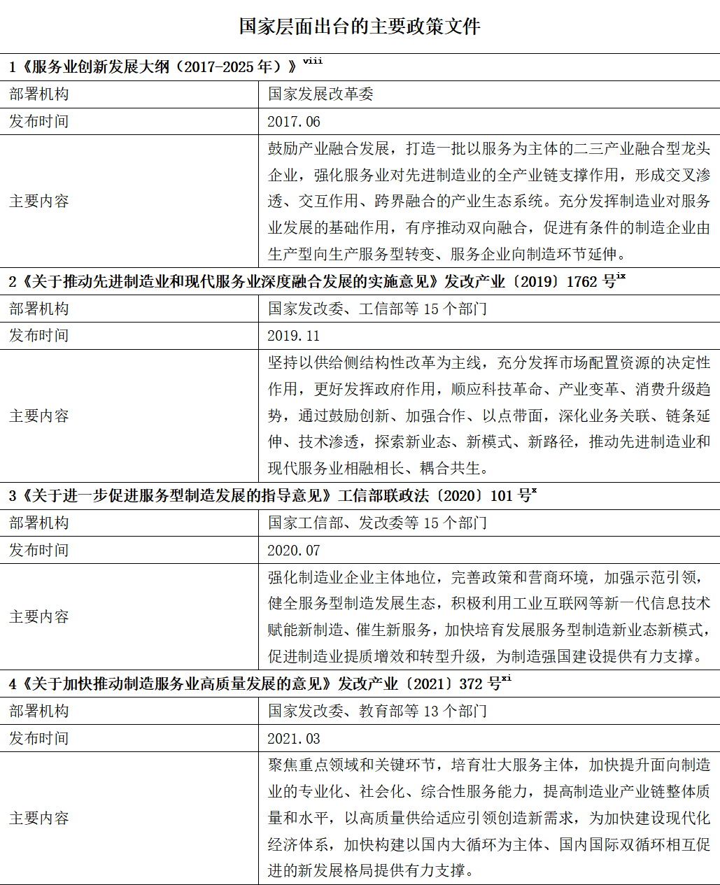
从2017年至今,在国家层面上中共中央、国家发展和改革委员会、工业和信息化部等牵头先后出台了多项有关政策文件。
→《关于推动先进制造业和现代服务业深度融合发展的实施意见》(发改产业〔2019〕1762号)中指出:到2025年,形成一批创新活跃、效益显著、质量卓越、带动效应突出的深度融合发展企业、平台和示范区,企业生产性服务投入逐步提高,产业生态不断完善,两业融合成为推动制造业高质量发展的重要支撑。
→《关于进一步促进服务型制造发展的指导意见》(工信部联政法〔2020〕101号)中指出:到2025年,继续遴选培育一批服务型制造示范企业、平台、项目和城市,示范引领作用全面显现,服务型制造模式深入应用。培育一批掌握核心技术的应用服务提供商,服务型制造发展生态体系趋于完善,服务提升制造业创新能力和国际竞争力的作用显著增强,形成一批服务型制造跨国领先企业和产业集群,制造业在全球产业分工和价值链中的地位明显提升,服务型制造成为制造强国建设的有力支撑。
本文围绕工业4.0浪潮下的“两业融合”发展,分别从概念说明、背景和必要性、发展历程和成效、新业态新模式、重点领域发展新路径、发展趋势、发展存在问题、发展政策建议等8个方面做了介绍,希望对各位读者深入了解“两业融合”有所帮助!
什么是两业融合?
两业融合的背景
01
两业融合的必要性
1.是制造业由“量变”到“质变”的必然要求
从“供给端”来看,随着制造技术的发展,中国制造业的生产效率获得了极大的提升,生产能力过剩是我们不得不面对的问题。
从“需求端”来看,由于市场上可选的同类产品较多,用户更倾向于选择那些能够更好满足自己个性化需求的产品。
“供给端”和“需求端”的互动,决定了当下制造业由原来单纯追求生产数量的“量变”转为更大程度上满足用户全方位需求的“质变”方向发展。
为了更好地适应制造业这一发展趋势,必然要求先进制造业和现代服务业的融合发展。
2.是成为制造业强国的必由之路
中国制造业由“大”变“强”,就要由单纯的追求数量增加转变到质量变化。
通过“两业”融合,使制造业向价值链的高附加值两端延伸,融入更多的科技创新要素,把制造业打造为技术、资本密集型的产业,提高整体的生产效益和国际竞争力。
3.是加快推动企业“数字化”转型、加速推进“两业融合”的客观需要
02
两业融合的紧迫性
1.急需与先工业化发达国家进行国际竞争
与发达国家对比,我国服务型制造以及生产性服务业的产出占国民经济收入的比值偏低,制造业产业价值链处于低位,迫切需要通过两业融合增强制造业的核心竞争力,抢占制高点。
目前,全球已进入服务经济时代,服务业主导的产业结构变迁与经济转型升级成为世界经济发展新趋势。
世界银行数据显示,过去三十年全球服务业增加值占GDP比重逐年提升,当前占比已超过6成,其中英国、美国、德国、日本等发达国家服务业增加值已经达到GDP的70%以上,巴西、南非、墨西哥等发展中国家占比也达到60%左右。
中国也已进入服务经济时代,服务业对经济增长和就业的贡献不断提升。2012年,服务业增加值占GDP比重达45.5%,首次超过第二产业,2015年起保持在50%以上,2021年达53.3%,高于第二产业13.9个百分点。
由前述数据可见,中国虽然自2009年以来成为世界第一制造业大国,但距离制造业强国仍有距离,要想与先工业化发达国家进行国际竞争就需要我们不断加强“两化融合”发展。
2.急需培育一批世界级优秀跨国制造业企业
为打破当前“逆全球化”的国家间壁垒,我国迫切需要培育一批世界级优秀跨国制造业企业,以延续并提升我国的制造业大国、制造业强国的地位,并确保我国国民经济高质量发展。
03
两业融合的可行性
1. 世界级优秀跨国制造业企业的实践为我们树立了标杆
纵观过去,自20世纪六七十年代以来,发达国家就大力推动制造业企业向服务价值链延伸,服务收入已经成为发达国家制造企业销售收入和利润增长的重要来源。
目前市场上世界级的“两业融合”标杆企业有英国劳斯莱斯航空发动机公司( Rolls Royce:初创“制造业服务化”,以卓越范例走向现代服务业)、德国博世公司(Bosche:软件创新方法)、西门子公司(SIEMENS:两业融合的先进制造、服务化以及数据资产的价值创造)、德国弗劳恩霍夫协会(Fraunhofer:为中小企业创新服务,满足其两业深度融合的需求)、美国通用电气公司(GE公司:制造服务化的先行探索)、约翰·迪尔(John Deere:从制造业到制造服务业的商业模式)等,这些标杆企业的成长历程值得我们去深入研究学习。
2. 工业4.0下我国数字化技术变革加速“两业融合”

工业4.0(Industry 4.0)的概念最早出现在德国,2013年的汉诺威工业博览会上正式推出,其核心目的是为了提高德国工业的竞争力,在新一轮工业革命中占领先机。
它基于工业发展的不同阶段作出的划分。按照共识,工业1.0是蒸汽机时代,工业2.0是电气化时代,工业3.0是信息化时代,工业4.0则是利用信息化技术促进产业变革的时代,也就是智能化/数字化时代。
据哈佛大学贝尔弗中心2021年12月7日发表报告指出:中国在人工智能、5G通信、量子技术方面领先美国,预计未来十年中国将在多个科技领域领先美国。由此可见我国在工业4.0时代居于技术领先国家行列。
在我国,以现代信息网络为重要载体、以数字产业化(作为数字经济发展基础的相关信息产业在地区与行业等不同维度上的布局)与产业数字化(通过信息化赋能的方式,实现传统经济模式下各个产业的数字化转型,以此提升产业的核心竞争力)为主要内容的数字经济,正逐步成为推进“两业”协同融合、加快经济发展转型的新引擎。
实现产业数字化和数字产业化的双轮联合驱动,是数字经济推动“两业”协同融合发展的重要发力点。
两业融合发展历程和成效
01
两业融合发展历程

01
两业融合试点成效
“两业融合”是增强制造业核心竞争力、培育现代产业体系、实现高质量发展的重要途径。
1.示范引领融合发展起势见效
(1)试点整体成效
试点发挥了“制造+服务”叠加优势,形成了“融合+创新”组合效应,促进两业相融相长,持续激发产业发展内生动力。
具体讲包括3个方面:自主创新提升产业核心竞争力;技术赋能加快制造业转型升级;服务嵌入促进产业基础再造提升。
(2)“两业融合”试点作用
试点充分发挥示范引领作用,推动融合发展新格局加快构建。
①各地生动绘就融合发展“路线图”
通过开展试点工作,引导地方高度认识两业融合对于促进产业转型发展的重要意义,多地将两业融合作为重点工作纳入地方“十四五”规划体系。江苏、浙江等16省市制定出台了推动融合发展的实施意见、实施方案、工作要点,山东、福建等地围绕加快促进服务型制造发展、培育龙头企业等方面出台专项配套政策。
②国家、省市协同培育新局面初步形成
通过鼓励有条件的地方立足产业基础和比较优势,积极开展试点示范,提升两业融合影响力和辐射度。目前,河北、湖北、安徽等14省、自治区、计划单列市已开展省级层面试点工作,确定了710个省市级两业融合试点单位。
2.重点行业领域取得突出进展
原材料工业、消费品工业、装备制造业、汽车制造业等重点行业领域融合发展取得突出进展。
(1)业态模式路径的突出进展
①在原材料工业方面,加强早期研发介入,加速制造业绿色转型升级
②在消费品工业方面,探索发展个性化定制、工业文化旅游等新业态模式
③在装备制造业方面,探索总集成总承包、柔性化定制、全生命周期管理等新业态模式
④在汽车制造业方面,推动传统出行工具逐步向智能移动空间升级
(2)多元主体积极融合创新
①链主企业发挥辐射带动作用,推动产业链贯通延伸
②平台型组织发挥资源技术优势,促进要素精准连接
③产业集群发挥集聚效应,提升协同集成能力
3.融合发展政策环境持续完善
(1)在土地供给方面,鼓励创新用地供给,探索功能适度混合的产业用地模式
(2)项目支撑方面,加强重点领域和关键环节优质项目培育
(3)金融支持方面,引导金融机构优化服务机制,提升金融支撑水平
(4)支持有条件的地方开展融合发展统计监测和评价体系研究
两业融合发展的新业态新模式
1.推进建设智能工厂
大力发展智能化解决方案服务,深化新一代信息技术、人工智能等应用,实现数据跨系统 采集、传输、分析、应用,优化生产流程,提高效率和质量。
2.加快工业互联网创新应用
以建设网络基础设施、发展应用平台体系、提升安全保障能力为支撑,推动制造业 全要素、全产业链连接,完善协同应用生态,建设数字化、网络化、智能化制造和服务体系。
3.推广柔性化定制
通过体验互动、在线设计等方式,增强定制设计能力,加强零件标准化、配件精细化、部件模块化管理,实现以用户为中心的定制和按需灵活生产。
4.发展共享生产平台
鼓励资源富集企业面向社会开放产品开发、制造、物流配送等资源,提供研发设计、优化控制、设备管理、质量监控等服务,实现资源高效利用和价值共享。
5.提升总集成总承包水平
支持设计、制造、施工等领域骨干企业整合资源、延伸链条,发展咨询设计、制造采购、施工安装、系统集成、运维管理等一揽子服务,提供整体解决方案。
6.加强全生命周期管理
引导企业通过建立监测系统、应答中心、追溯体系等方式,提供远程运维、状态预警、故障诊断等在线服务,发展产品再制造、再利用,实现经济、社会生态价值最大化。
7.优化供应链管理
提升信息、物料、资金、产品等配置流通效率,推动设计、采购、制造、销售、消费信息交互和流程再造,形成高效协同、弹性安全、绿色可持续的智慧供应链网络。
8.发展服务衍生制造
鼓励电商、研发设计、文化旅游等服务企业,发挥大数据、技术、渠道、创意等要素优势,通过委托制造、品牌授权等方式向制造环节拓展。
9.发展工业文化旅游
支持有条件的工业遗产和企业、园区、基地等,挖掘历史文化底蕴,开发集生产展示、观光体验、教育科普等于一体的旅游产品,厚植工业文化,弘扬工匠精神。
10.培育其他新业态新模式
重点行业领域两业融合发展新路径
(一)加快原材料工业和服务业融合步伐
加快原材料企业向产品和专业服务解决方案提供商转型。加强早期研发介入合作,提供定向开发服务,缩短产品研发周期。鼓励有条件的企业提供社会化能源管理、安全环保、信息化等服务。推动具备区位、技术等优势的钢铁、水泥等企业发展废弃物协同处置、资源循环利用、污水处理、热力供应等服务。
(二)推动消费品工业和服务业深度融合
注重差异化、品质化、绿色化消费需求,推动消费品工业服务化升级。以服装、家居等为重点,发展规模化、个性化定制。以智能手机、家电、新型终端等为重点,发展“产品+内容+生态”全链式智能生态服务。以家电、消费电子等为重点,落实生产者责任延伸制度,健全废旧产品回收拆解体系,促进更新消费。
(三)提升装备制造业和服务业融合水平
推动装备制造企业向系统集成和整体解决方案提供商转型。支持市场化兼并重组,培育具有总承包能力的大型综合性装备企业。发展辅助设计、系统仿真、智能控制等高端工业软件,建设铸造、锻造、表面处理、热处理等基础工艺中心。用好强大国内市场资源,加快重大技术装备创新,突破关键核心技术,带动配套、专业服务等产业协同发展。
(四)完善汽车制造和服务全链条体系
加快汽车由传统出行工具向智能移动空间升级。推动汽车智能化发展,加快构建产业生态体系。加强车况、出行、充放电等数据挖掘应用,为汽车制造、城市建设、电网改造等提供支撑。加快充电设施建设布局,鼓励有条件的地方和领域探索发展换电和电池租赁服务,建立动力电池回收利用管理体系。规范发展汽车租赁、改装、二手车交易、维修保养等后市场。
(五)深化制造业服务业和互联网融合发展
大力发展“互联网+”,激发发展活力和潜力,营造融合发展新生态。突破工业机理建模、数字孪生、信息物理系统等关键技术。深入实施工业互联网创新发展战略,加快构建标识解析、安全保障体系,发展面向重点行业和区域的工业互联网平台。推动重点行业数字化转型,推广一批行业系统解决方案,推动企业内外网升级改造。加快人工智能、5G等新一代信息技术在制造、服务企业的创新应用,逐步实现深度优化和智能决策。
(六)促进现代物流和制造业高效融合
鼓励物流、快递企业融入制造业采购、生产、仓储、分销、配送等环节,持续推进降本增效。优化节点布局,完善配套设施,加强物流资源配置共享。鼓励物流外包,发展零库存管理、生产线边物流等新型业务。推进智能化改造和上下游标准衔接,推广标准化装载单元,发展单元化物流。鼓励物流企业和制造企业协同“走出去”,提供安全可靠服务。
(七)强化研发设计服务和制造业有机融合
瞄准转型升级关键环节和突出短板,推动研发设计服务与制造业融合发展、互促共进。引导研发设计企业与制造企业嵌入式合作,提供需求分析、创新试验、原型开发等服务。开展制造业设计能力提升专项行动,促进工业设计向高端综合设计服务转型。完善知识产权交易和中介服务体系,推进创新成果转移转化。
(八)加强新能源生产使用和制造业绿色融合
顺应分布式、智能化发展趋势,推进新能源生产服务与设备制造协同发展。推广智能发电、智慧用能设备系统,推动能源高效管理和交易。发展分布式储能服务,实现储能设施混合配置、高效管理、友好并网。加强工业设备、智能家电等用电大数据分析,优化设计,降低能耗。推动氢能产业创新、集聚发展,完善氢能制备、储运、加注等设施和服务。
(九)推进消费服务重点领域和制造业创新融合
满足重点领域消费升级需求,推动智能设备产业创新发展。重点发展手术机器人、医学影像、远程诊疗等高端医疗设备,可穿戴监测、运动、婴幼儿监护、适老化健康养老等智能设备,开展健康管理、运动向导、精准照护等增值服务,逐步实现设备智能化、生活智慧化。鼓励增强/虚拟现实等技术在购物、广电等场景中的应用。
(十)提高金融服务制造业转型升级质效
坚持金融服务实体经济,创新产品和服务,有效防范风险,规范产融结合。依托产业链龙头企业资金、客户、数据、信用等优势,发展基于真实交易背景的票据、应收账款、存货、预付款项融资等供应链金融服务。鼓励发展装备融资租赁业务。

小编提示:
各位读者朋友们,由于微信公众号平台更改了推送规则,建议您读完点一下“在看”,这样每次新文章推送会第一时间出现在您的订阅列表里哦~
往期精彩回顾
1 |
2 |
3 |
4 |
5 |
我知道你在看,请点在看哟~




中关村石景山园
长按识别二维码
关注我们


