转眼间2022年已过去,可穿戴设备在这一年到底发展如何?面对充满变数的数字时代,明年可穿戴设备市场又会有怎样的趋势?

1、可穿戴设备行业概况

——定义:可穿戴设备是新一轮技术革命的热点

可穿戴设备,即直接穿在身上,或是整合到用户的衣服或配件的一种便携式设备。可穿戴设备不仅仅是一种硬件设备,更是通过软件支持以及数据交互、云端交互来实现强大的功能,可穿戴设备将会对我们的生活、感知带来很大的转变。

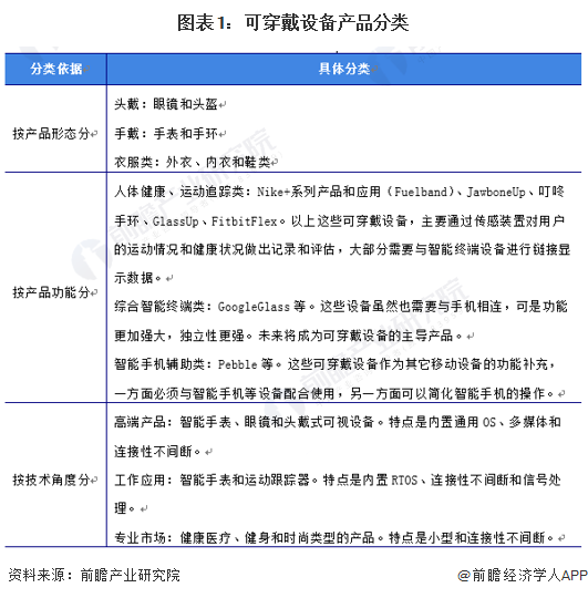
目前可穿戴设备的产品形态主要有智能眼镜、智能手表、智能手环等。可穿戴设备通过连接互联网,并与各类软件应用相结合,使用户能够感知和监测自身生理状况与周边环境状况,无需手动便能迅速查看、回复和分享信息,其功能覆盖了健康管理、运动测量、社交互动、休闲游戏、影音娱乐、定位导航、移动支付等诸多领域。由于可穿戴设备种类繁多,功能多样化,因此有多种分类方法。

2)可穿戴设备行业产业链剖析:高端上游产品受限

可穿戴设备产业链涉及环节较多,从产业分工维度看可分为上游关键器件、中游可穿戴设备产品、下游应用领域三个环节。

目前可穿戴智能设备产业链尚不成熟。产业链上包含了从芯片解决方案到外观设计,再到生产组装以及应用开发等一系列流程。硬件公司致力于可穿戴设备的开发,容易忽略软件的叠加性和更新性;软件公司致力于可穿戴软件的开发,却在硬件生产、渠道建设和售后服务方面有所欠缺,导致可穿戴细分领域普遍存在的最大问题就是产业链各环节脱节,无法形成闭环运作。

目前我国商业消费级可穿戴设备主要厂商包括华为、OPPO、三星、苹果、小米、小天才等。产业链上游的硬件供应商包括京东方、紫光国微、欧姆龙、亿纬锂能、立讯精密、台积电等;软件供应商包括安卓、百度云、阿里云等。下游终端渠道主要包括淘宝、京东等线上门店以及各品牌线下体验店。

2、中国可穿戴设备行业发展历程:行业处在调整优化期

可穿戴设备是19世纪70年代发展起来的一种直接穿在身上,或是整合到用户的衣服或配件的一种便携式电子设备。此类设备通常包括眼接触式和皮肤接触式,通过与人体相关部位的接触,起到生理指标监测、理疗、信息显示等功能。中国智能可穿戴设备行业的发展历程较短,但是发展速度十分快速;受到政策的扶持以及市场需求的变化,可分为三个发展阶段:萌芽阶段、快速发展阶段、行业调整阶段阶段。

3、中国可穿戴设备行业上游供给情况:需求高端化,产能由国外厂商主导

上游硬件材料中,以芯片作为最典型的代表。可穿戴设备具有便携性、可收集数据、智能显示等特点,因此对芯片的尺寸、响应速度、电源管理、屏幕显示等功能提出了更高的需求。目前可穿戴设备芯片类型包括蓝牙音频芯片、MCU芯片、显示驱动芯片、电源管理芯片等。

可穿戴设备较小的空间尺寸和较轻的重量要求,使得可穿戴设备主控芯片在芯片设计、工艺制程、集成度、算力、功耗等方面都面临更高的标准,同时各家芯片原厂都在射频技术、连接性能和低延时技术、低功耗、或者高音质、主动降噪和通话降噪等技术方面寻求突破。

目前全球主要的芯片产能集中在英特尔、三星、海力士等国外大型技术公司。2021年排前三的半导体供应商为三星、英特尔和海力士,分别实现营业收入759.50亿美元、731亿美元和363.26亿美元,分别同比增长31.6%、0.5%和40.5%。

4、中国可穿戴设备行业下游发展情况:医疗专业领域发展迅速,潜力巨大

专业级可穿戴医疗设备由传统医疗器械演变而来。如在最易于获取人体体征信息的医疗贴片中融入特定的生物传感器,使其具备检测或监测人体体征信息及其变化的功能,如贴片类心电、血糖、体温、呼吸、肌肉运动等监测设备;将传统不便携的血压计、脉搏血氧仪改进成无线、轻便的可穿戴产品;将传统的可穿戴外骨骼、仿生膝关节、矫形器、止痛仪、助听器等穿戴产品增加感知、传输、干预等智能化功能,增强其适用性等。

随着可穿戴产品集成化程度提高,多种医疗功能得以有序融合到单一产品中。如Apple公司的AppleWatchSeries产品和华为的智能手表产品,随着公司医疗级审批资格增多,其产品的医疗功能数量将随之提高;美敦力推出的MiniMed530G可穿戴人工胰腺系统将血糖监测、胰岛素给药等功能融合,整个系统能模拟胰腺分泌,持续注射胰岛素,可智能调控胰岛素给药。

同时,普适性可穿戴医疗设备和专业性可穿戴医疗设备的获批数量将激增。随着研发和技术积累,很多应用于可穿戴医疗设备的技术逐渐成熟,可以达到医疗级需求,加快转化到产品应用,行业进而将迎来产品获批快速增长。

此外,冠心病、高血压、糖尿病的慢病患病率高发,人口数量大。可穿戴医疗设备便携、可连续监测等特点尤为适用此类慢病的监测管理。慢病管理需求是可穿戴医疗设备的重点应用场景。

5、中国可穿戴设备行业发展现状分析

——供给端:中国可穿戴设备市场供给持续放量,五大厂商主导市场

2017-2021年中国可穿戴设备出货量不断增加。根据IDC《中国可穿戴设备市场季度跟踪报告,2021年第四季度》,2021年第四季度中国可穿戴设备市场出货量为3,753万台,同比增长23.9%。2021年中国可穿戴市场出货量近1.4亿台,同比增长25.4%。预计2022年,中国可穿戴市场出货量超过1.6亿台,同比增长18.5%。

IDC发布的2021一季度报告显示,2020年中国前五大可穿戴设备厂商分别为华为、小米、苹果、oppo以及步步高,市场占比情况分别为22.3%、19.5%、19.2%、4.6%以及4.0%。从厂商出货量数据的具体比拼上不难看出,华为优势地位明显,小米、苹果紧随其后。IDC认为,手机厂商凭借移动生态、品牌和渠道等资源,将进一步在可穿戴设备市场上快速增长。未来可穿戴设备厂商会加大研发,开发多样化、产品定位明确、应用领域细分的可穿戴产品刺激市场需求增长。

2)需求端:中国可穿戴设备市场需求市场细分化、专业化

可穿戴设备种类众多,根据IDC数据显示,我国可穿戴设备消费主要类型为智能耳机、智能手环以及智能手表,智能手表包括儿童智能手表以及成人智能手表。在中国主要可穿戴设备消费产品中,智能耳机数量最多,2021年出货7898万台,2022年约达近1亿台。IDC数据显示,2019-2022年,我国智能耳机、儿童智能手表、成人智能手表需求量均持续增加。

根据IDC数据,截至2021年,我国可穿戴设备出货量大约1.4亿台,同时根据京东商品加权平均价格进行计算,目前我国可穿戴设备行业市场规模约600亿元。

6、中国可穿戴设备行业竞争格局分析

——区域竞争格局:中国可穿戴设备企业以东部沿海为主,广东最为集中

可穿戴设备行业的聚集于下游应用领域息息相关。由于下游应用领域的特殊性,我国可穿戴设备行业主要集中于长三角、珠三角、环渤海湾等区域,地域性集中分布的特点明显。其中深圳市是我国最大的可穿戴设备企业集聚地,可穿戴设备相关生产商达542家。长三角地区可穿戴设备数量仅次于珠三角地区,环渤海区域可穿戴设备有很大的市场发展潜力。

2)企业竞争格局:中国可穿戴设备市场竞争激烈,专业级设备后来居上

可穿戴设备主要产品可以区分为智能手表、智能耳机以及其他专业领域的可穿戴设备。其他专业领域可穿戴设备包括工业可穿戴设备、医疗可穿戴设备以及娱乐可穿戴设备等。随着传感、无线和电池技术的成熟和可穿戴设备标准的完善,中国可穿戴设备在越来越多专业细分领域得到应用,创造出更多生产级别的消费需求。

市场上目前智能手表的厂商有小米、华为、苹果、步步高、vivo、努比亚、三六零、科大讯飞、万普拉斯、立讯电子等,智能耳机的厂商有小米、华为、苹果、vivo、百度、爱国者、万魔、奋达科技、杰科数码等。

在智能可穿戴设备行业中,硬件水平和软件水平是衡量企业产品的两个重要维度。目前商业消费级的可穿戴设备产品具备更好的软件设计能力,因此具有更好的操作体验。而医疗专业级可穿戴设备产品具有更精确、更全面的生物传感技术,在专业医疗检测、治疗、康复方面能提供更大的帮助。

7、中国可穿戴设备行业发展前景及趋势预测

——发展趋势:中国可穿戴设备行业产品体验提升,便携度、性能全面提升

随着时间推移,“可穿戴设备”这个词的含义发生了很大变化。传统的可穿戴设备是指穿戴在身上的设备,比如健身追踪器、耳机和智能手表,但随着非消费电子产业的需求不断增加,“可穿戴设备”的定义已扩大到包括我们与之互动的所有便携设备。在当前和未来的物联网世界中,将出现各种类型的可穿戴设备,以支持和改善日常工作和生活,让最终用户能够获取和管控关于健康、位置和工作任务的信息。

2)下游应用发展趋势:“十四五”重点提及可穿戴设备养老医疗领域应用,各细分应用领域持续渗透

《“十四五”国家老龄事业发展和养老服务体系规划》重点提出研发穿戴式动态心电监测设备和其他生理参数检测设备,发展便携式健康监测设备、自助式健康检测设备等健康监测产品,开发新型信号采集芯片和智能数字医疗终端。可穿戴设备企业横向切入养老医疗行业,将为行业提供如血氧、心率、睡眠等生物体征全天在家监测技术。在降低医疗卫生成本的同时,为用户打造智能化、定制化、可追踪的医疗卫生服务,形成可穿戴设备企业、医疗卫生机构和用户均能获益的局面。

除此之外,其他下游应用如工业、信息娱乐等行业正在加快产业转型升级:部分传统工业在过去的发展中信息化、技术化、智能化程度较低,目前相应行业的转型升级以及相关规划政策的陆续出台,因此也为可穿戴设备行业内优质的企业带来发展机遇。

可穿戴设备的应用领域正从运动、健康、娱乐等领域,跨界到更多工作、商用、行业等场景中。为了贴合未来市场需求和潮流走势,第11届深圳国际移动电子展将带来新的品类,提升逛展体验和采购效率,为各展商提供更大的贸易机会。




第11届深圳国际移动电子展
2023.4.26-29
深圳国际会展中心(13/14号馆)

采购移动电子、消费电子、

智能穿戴、手机周边等

尽在深圳国际移动电子展


扫码登记

温馨提示应国家相关防疫政策要求,请实名登记并携带身份证到场,专业贸易展会限18岁以上人士参观




往期回顾


2023年深圳展会排期表,点击收藏......

2023年2月深圳展会排期表,点击查看...


END

阅读原文免费领取观展门票...