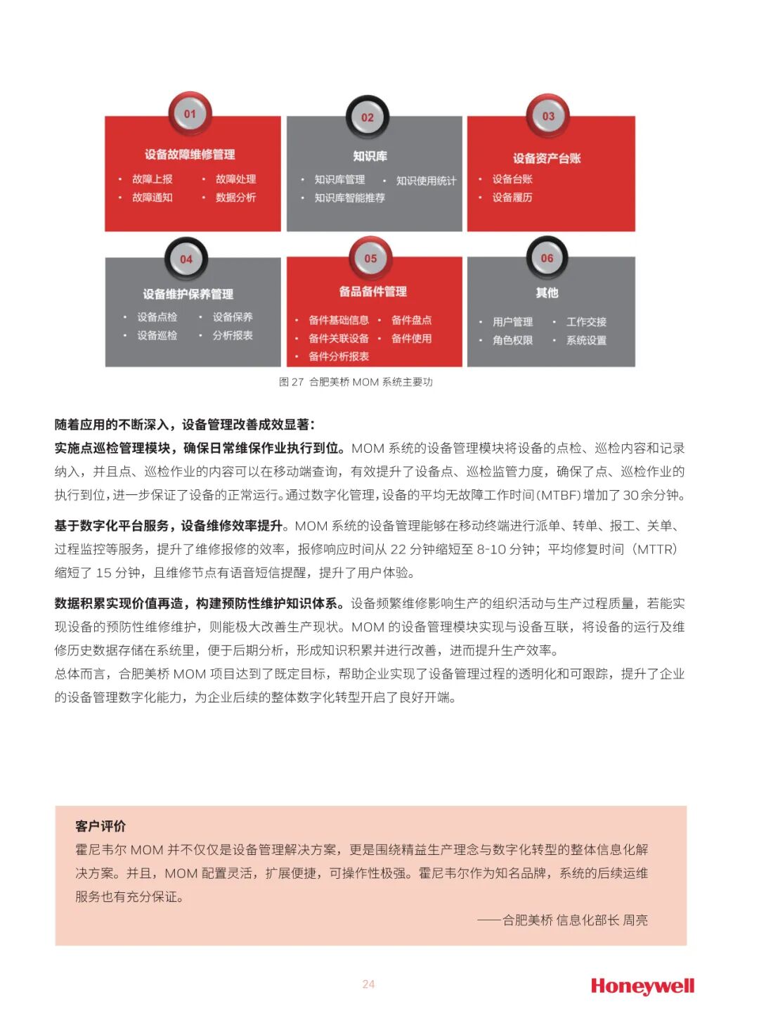
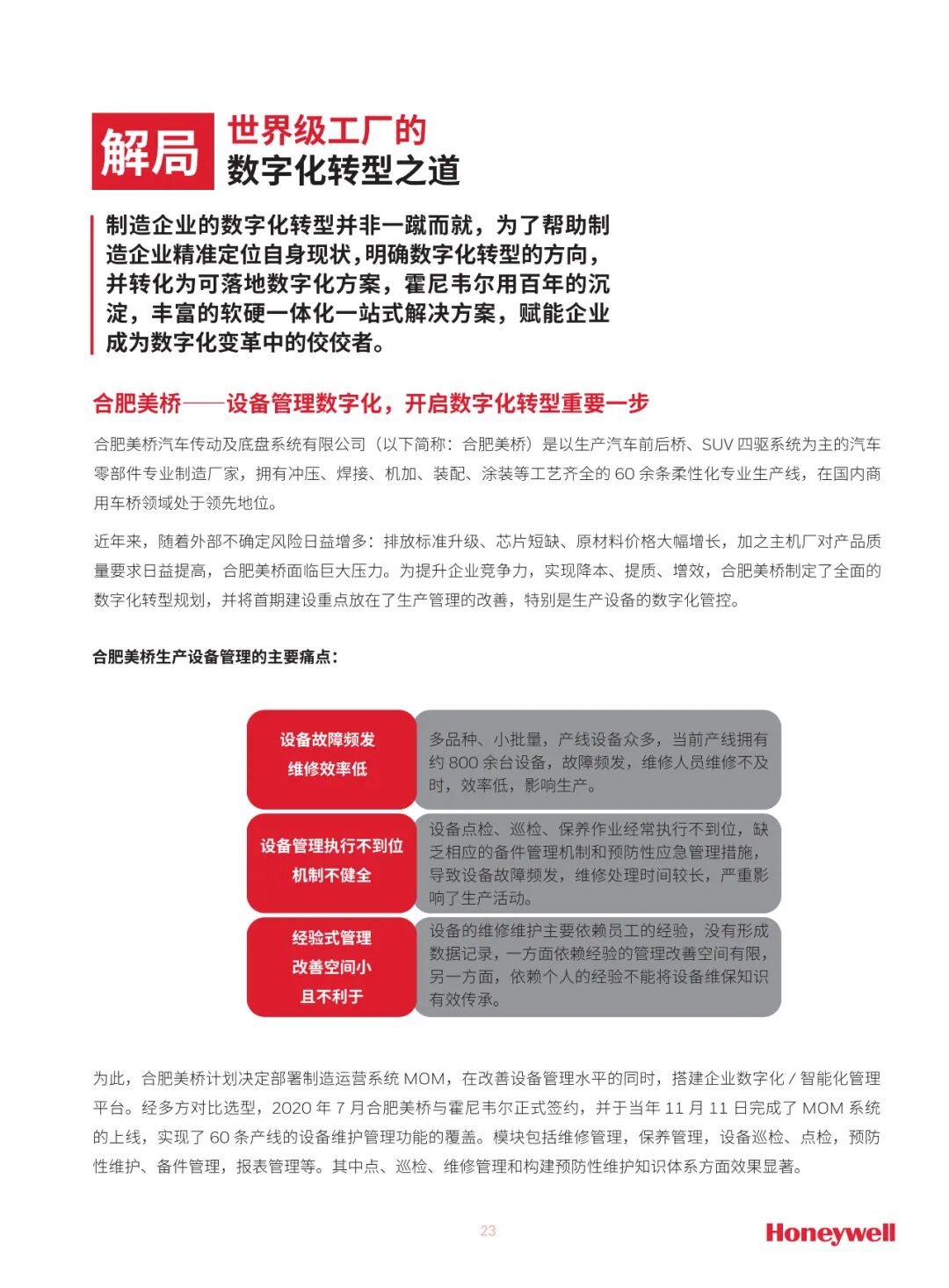
极速导读日前,霍尼韦尔发布智能制造白皮书——卓越运营赋能制造企业数字化转型。报告源文件下载方式见文末!欢迎加入”智能制造研习社“ :请扫码加入编辑微信,备注你所在的城市,行业和姓名,通过率会比较高,通过后,会将文件发送给你,同时也会邀请加入到研习社微信群。或者自行扫下图二维码加入“智能制造研习社” 知识星球资料库,搜索“智能制造白皮书”便可下载你所需资料或者和了解更多咨询、政策、研报和解决方案。